pH Meter

Here's a circuit from the datasheet for the National Semiconductor LMC6001 ultra low input current amplifier. From the data sheet...

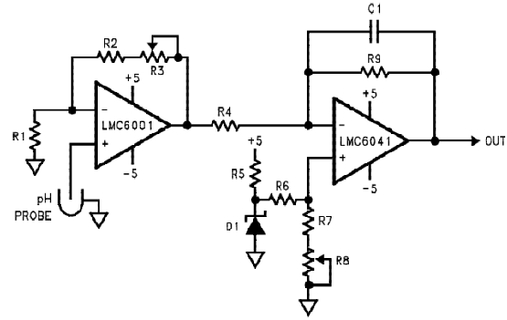
Two Opamp, Temperature Compensated PH Probe Amplifier


The signal from a pH probe has a typical resistance between 10 MΩ and 1000 MΩ. Because of this high value, it is very important that the amplifier input currents be as small as possible. The LMC6001 with less than 25 fA input current is an ideal choice for this application. The theoretical output of the standard Ag/AgCI PH probe is 59.16 mV/pH at 25șC with 0V out at a pH of 7.00. This output is proportional to absolute temperature. To compensate for this, a temperature compensating resistor, R1 , is placed in
the feedback loop. This cancels the temperature dependence of the probe. This resistor must be mounted where it will be at the same temperature as the liquid being measured.

The LMC6001 amplifies the probe output providing a scaled voltage of ±100 mV/pH from a pH of 7. The second opamp, a micropower LMC6041 provides phase inversion and offset so that the output is directly proportional to pH, over the full range of the probe. The PH reading can now be directly displayed on a low cost, low power digital panel meter. Total current consumption will be about 1 mA for the whole system.

The micropower dual operational amplifier LMC6042 would optimize power consumption but not offer these advantages:

  1. The LMC6001A guarantees a 25 fA limit on input current at 250C.
  2. The input ESD protection diodes in the LMC6042 are only rated at 500V while the LMC6001 has much more robust protection that is rated at 2000V.

The setup and calibration is simple with no interactions to cause problems.

  1. Disconnect the pH probe and with R3 set to about mid-range and the noninverting input of the LMC6001 grounded, adjust R8 until the output is 700 mV.
  2. Apply -414.1 mV to the noninverting input of the LMC6001 . Adjust R3 for and output of 1400 mV.

This completes the calibration. As real pH probes may not perform exactly to theory, minor gain and offset adjustments should be made by trimming while measuring a precision buffer solution.

 

Disclaimer
How to save and view schematics

 

  --- HOME  ---  Copyright © 2002 WallyWare, Inc. All rights reserved.  --- HOME ---